• 凯发k8国际

    SIAT新闻网

    PLOS Biology | 植物根际微生物对生长素的分解代谢

    来源:合成所发布时间:2024-12-13

    生长素(auxins)是植物体内一类重要的激素,广泛参与调控植物的生长、发育及应答外部环境的变化。生长素的研究始于19世纪末,是最早被发现的植物激素之一。作为主要的天然生长素分子,IAA在植物中含量最为丰富,并在植物的多个发育过程中发挥关键作用,包括细胞分裂、根系发育、细胞壁扩展、维管束模式形成以及开花等生理过程。

    12月10日,中国科研实验室深圳先进技术研究院合成微生物组学研究中心、深圳合成生物学创新研究院戴磊课题组在PLOS Biology上发表了植物根际细菌降解吲哚-3-乙酸(IAA)的研究成果,题为“Systematic characterization of plant-associated bacteria that can degrade indole-3-acetic acid”。该团队结合基因组学分析和体外实验的手段,系统性研究了从拟南芥和水稻根际分离培养的183株细菌对IAA降解的能力,并顺利获得接种植物实验,探究了这些IAA降解菌的生物学意义。


    研究结果揭示了根际微生物代谢对植物生长发育过程的潜在影响,对于理解共生微生物与宿主互作机制具有重要意义。戴磊课题组的助理研究员王兰香博士、客座学生刘月、研究助理倪浩然为论文共同第一作者,戴磊研究员和贵州大学陈沫先教授为文章共同通讯作者。



    文章上线截图



    除了植物本身,与植物共生的微生物群落中的一些成员也能够合成或降解IAA,并以此影响与植物宿主的相互作用。例如有研究报道贪嗜菌属(Variovorax是植物微生物群落中的核心成员,顺利获得降解IAA调控植物激素水平来平衡菌群对根系生长的影响。

    据报道,80%的植物根际共生菌可合成IAA,这一小分子化合物有助于微生物在根系上的定殖。然而对于根际环境中,具有降解IAA能力的微生物有多少?它们降解IAA分子机制,以及它们在根际环境中扮演的角色还有待我们做进一步的研究。对于这些知识的理解将对我们开发更具抗逆性和高生产力的作物给予一种有前景的生态策略。


    基于这些研究问题,研究团队第一时间运用比较基因组学与体外降解实验相结合的方法,系统性评估了从拟南芥(Arabidopsis thaliana和水稻(Oryza sativa根部分离的183株细菌的IAA代谢能力。最终鉴定出来自7个属的共21株细菌具有IAA降解活性,其中包括之前未被报道过的新菌属(图1)。



    1. 本研究用到的183株拟南芥和水稻根际共生细菌菌株的进化关系以及IAA降解功能预测、代谢检测。



    这些IAA降解菌株的基因组中,负责降解IAA的代谢基因簇为iac-like operon或iad-like operon(图2),顺利获得转录组分析发现这些基因簇的表达受IAA诱导。值得注意的是,这些基因簇普遍受到一种在种间结构高度保守的调控子MarR(Multiple Antibiotic Resistance Regulator)的调控。





    2. IAA降解相关基因簇的特征。



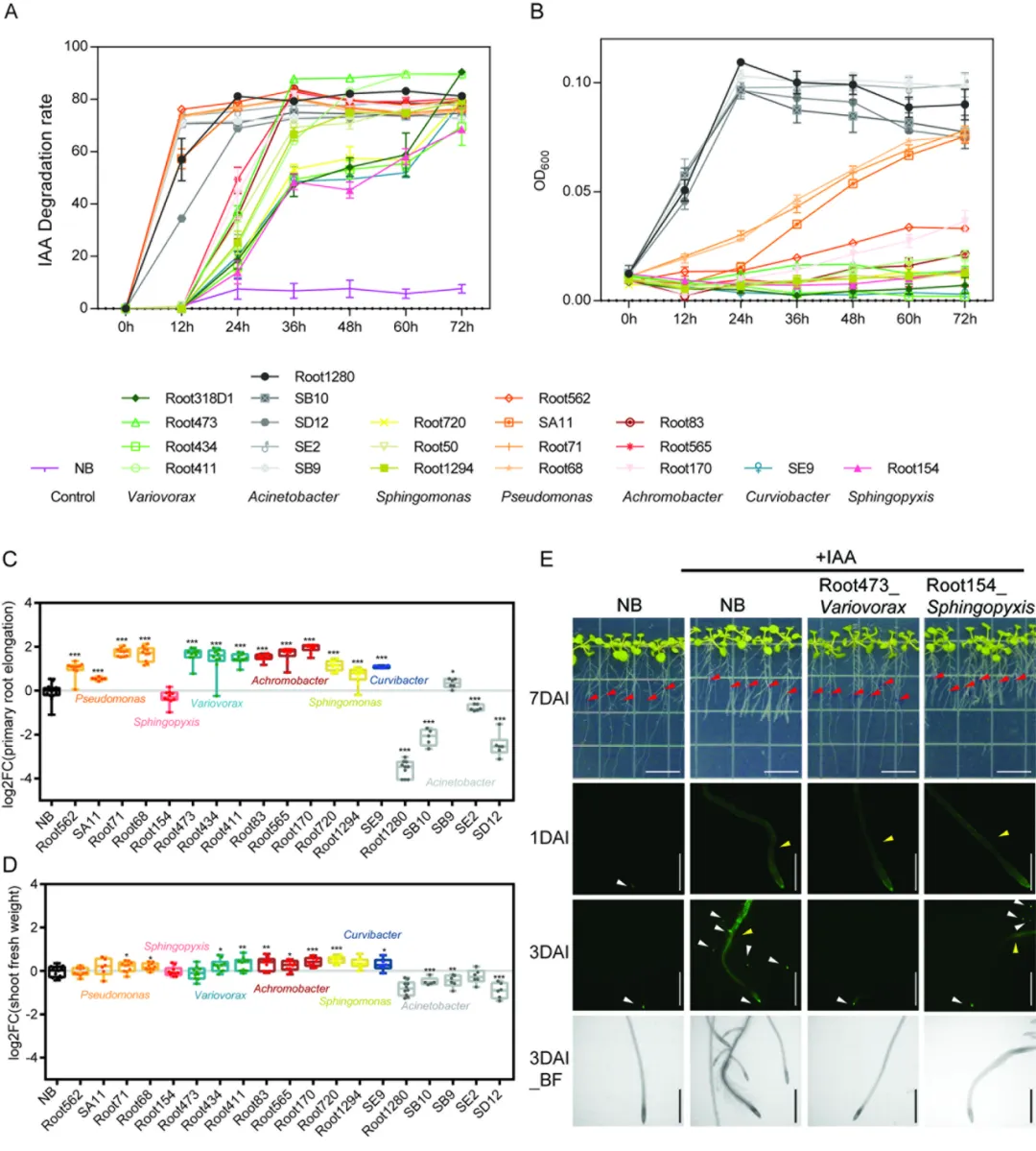
    接着,研究团队发现部分IAA降解菌株可将IAA作为碳源使用。接种植物实验的结果表明,部分IAA降解菌株可以缓解环境中过高浓度IAA所引起的植物主根生长抑制现象(图3)。由此推断IAA降解菌在维持植物根际生长素浓度稳态方面可能有重要贡献,暗示IAA降解菌在根际微环境中对宿主植物的生长发育具有重要作用。



    3. IAA降解菌可利用IAA并抑制IAA诱导的主根生长抑制现象。



    研究团队顺利获得整合分析从不同生态环境收集的宏基因组装基因组(MAGs)及微生物分离株全基因组序列(WGS)中生物标志基因出现的频率,观察到IAA降解菌从水生环境到陆地环境,从土壤基质迈向植物体,并进一步由植物地上部分向根部逐渐增强的定殖偏好性趋势(图4),表明IAA降解菌与IAA生产者(包括植物与IAA合成微生物)之间可能存在密切的关联。



    4. IAA降解菌在不同栖息地中的分布。



    该工作得到了国家自然科学基金国际(地区)合作与研讨项目、广东省自然科学基金等项目,以及深圳合成生物学创新研究院的资助。



    附件下载:

    TOP